The Jenga Effect: Why Clients Don't Make Good Product Owners
How having the client as Product Owner is a bit like playing Jenga with a blind fold. Entertaining to watch, painful to play.
Read full article
How having the client as Product Owner is a bit like playing Jenga with a blind fold. Entertaining to watch, painful to play.
Read full article
As a Product Owner, saying yes is easy, but can lead to incoherent products. Use Stakeholder Akido to say no and protect your backlog.
Read full article
GenAI’s role in the Feature Factory: Are you automating without understanding? What are the real-world implications for product teams?
Read full article
Practical AI insights for ScrumMasters and Agile Coaches. See how it works and where it falls short. Avoid the hype.
Read full article
Explore how organizational structure, decision-making, and metrics contribute to the complexity tax. Learn to start simplifying
Read full article
Understand how simplifying processes leads to more resilient teams. Start to identify unnecessary complexity.
Read full article
Explore if AI helps at the bottleneck, if you have safeguards for errors, and if it increases collaboration. Don't succumb to shiny tools!
Read full article
A fragile organization that goes faster will be knocked over in the slightest wind.
Read full article
In most organizations, work spends more time waiting to be worked on, than being worked on. To go faster? Look for the queues
Read full article
Most work items spend more time waiting than actually being worked on
Read full article
Bring work to teams, not people to projects. Measure value, not busyness
Read full article
Grouping individuals together doesn’t make them a team.
Read full article
Example mapping reduces feature creep, clarifies assumptions, and finds questions early
Read full article
Applying for a job the traditional way has rarely worked well. It’s getting worse now
Read full article
Onboarding over task work to help new people become team members
Read full article
Teams are more effective they have goals. Finish 7 User Stories is not a meaningful Sprint goal
Read full article
Scrum wasn't intended to be waterfall done in iterations
Read full article
Daily Scrum is about improving communication, not status reporting
Read full article
A tool to visualize options
Read full article
Product Backlog Refinement - core to Scrum, yet so often we make it boring.
Read full article
_Scrum team **Working Agreements** are a simple, powerful way of creating explicit
Read full article
Good Scrum teams know that they own the Sprint Backlog. Great teams experiment.
Read full article
Spotify never really used the famous model. Or don't create tribes
Read full article
Team familiarity reduces defects by 19% and improves predictability by 40%.
Read full article
Your a ScrumMaster? Isn't that Team Lead with a bad haircut?
Read full article
Sprint Planning, Review and Retrospectivce. That is a seriously low bar for Collaboration
Read full article
If your Scrum Team has been together for years and you’ve been following the Agile
Read full article
People go into the office but still don't see their team, joining the same virtual meetings they would from home
Read full article
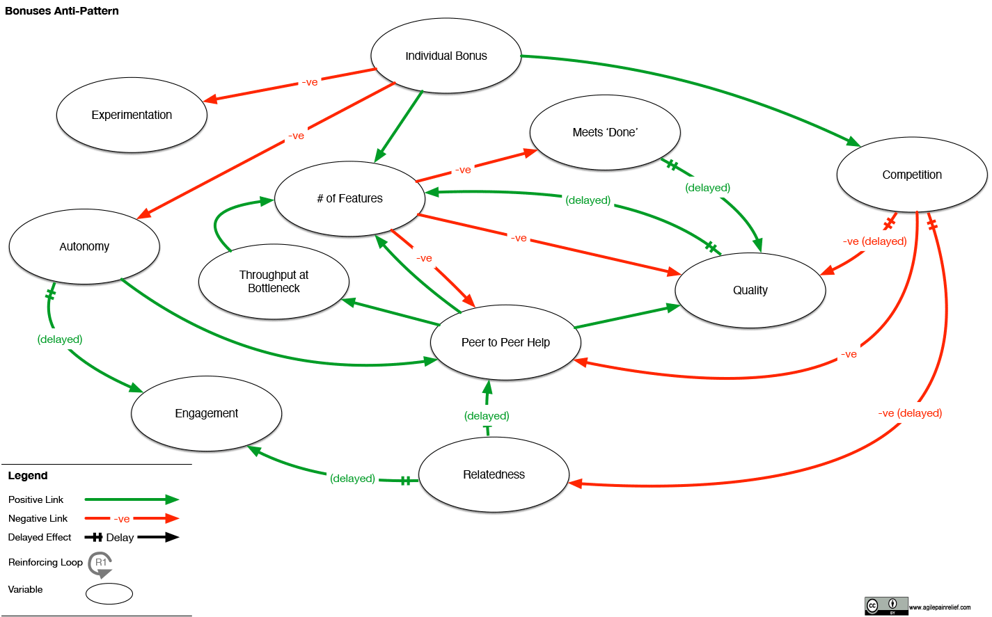
Bonuses might get more features now, but at the cost of quality, collaboration, and a sustainable system
Read full article
Majority votes is often the worst way to make a decision, in a team
Read full article
Instead of focusing on being Agile, create a shared vision of what improvement actually looks like
Read full article
From the Cambridge Dictionary, facilitation is “the act of helping other people to deal
Read full article
Data and metrics are not synonymous. Velocity won't help your team improve
Read full article
Boring, Repetitive Retrospectives, create disengagement and lead to inaction
Read full article
Replace Show and Tell with Show and Play. Saving Boring Sprint Reviews one Step at a Time
Read full article
Sprint Planning is the most underappreciated Agile event, leading to errors and misunderstandings
Read full article
Models simplify reality, but can dangerously misrepresent what is really going
Read full article
Mark and his wife, Doris, along with a small group of their friends, have become very good
Read full article
Retrospectives are not Post Mortems. They're about your next tangible improvement
Read full article
How big should my Scrum Team be? The science explained
Read full article
Three tools work together: Stories invite dialogue, Acceptance Criteria define specifics, Done ensures global quality
Read full article
How long should a Scrum Sprint be? A Scrum Sprint is a short period of time when the
Read full article
Common mistakes teams and organizations make
Read full article
The more the manager takes control, the more decisions they make, the longer wait times for everything
Read full article
Building a real Product? Support issues are inevitable. What are some effective ways of handling them
Read full article
Hardening Sprints are one of the most common Scrum Anti-Patterns. They harm quality
Read full article
More Work In Progress leads to less work finished
Read full article
_Frequently in workshops, I get asked, “Where shouldn’t we use Scrum?” The short answer is
Read full article
It is common in the early stages of Scrum implementation for there to be misunderstandings
Read full article
Mid-Sprint, the Product Owner has discovered unplanned work - what is the harm?
Read full article
Traditional titles can be toxic at the team member level because they imply a limitation
Read full article
Self-organizing teams require managers to support and develop, not direct and control
Read full article
What does it take to be a **great** ScrumMaster? When I was in my early years as a Scrum
Read full article
The team doesn't understand that Daily Scrum is for them, not a management reporting tool.
Read full article
Learning happens best when people feel motivated, not coerced into skill development.
Read full article
More specialist, just means more bottlenecks
Read full article
Agile transformation succeeds through participation, not enforcement from top management
Read full article
Forcing change conflicts with the essential human need for autonomy
Read full article
There are many ways to redefine a work environment to support greater creativity that have
Read full article
Effective testing should be done to ensure that a Product solves the business problem, in
Read full article
No, of course not. So when should your Team start and end Sprints? The usual rules of
Read full article
Is my specific role: QA/BA/UX/.. considered a Developer in Scrum
Read full article
When things go wrong, look at the system that made it possible
Read full article
We've had requests for a single page that lists all the ongoing [Beyond Scrum blog
Read full article
Seeing an organizational change map with seven to eight proposed major changes can feel
Read full article
Big-bang rewrites (even with AI) just create tomorrows legacy code base faster
Read full article
As most Canadians can tell you, the rollout of the Canadian Government’s Phoenix payroll
Read full article
the best measures still won't measure your biggest risks
Read full article
Both Vision and Strategy should be created with input from the whole organization, not just leadership
Read full article
Define vision for change with a mix senior management, middle management, and doers
Read full article
If nothing changes, the control focus of the organization will destroy the Agile Improvement
Read full article
Grow a culture where frequent small changes are the norm as the pace of change increases
Read full article
Your organization has decided to become more “Agile.” Why? As we learned in a previous
Read full article
In 201x, the global financial markets collapsed. Reason: mortgages were given to people
Read full article
Companies are starting to fall into a trap, and it goes something like this, “Our
Read full article
An example of an Organizational Improvement Teams can using Scrum
Read full article
Using Scrum for Organizational Improvement, remember to include the people on the gorund
Read full article
Scrum is a problem-finding tool, not a problem-solving tool. Without tackling impediments to shippable quality every Sprint, you're practicing Mechanical Scrum
Read full article
Continuous collaboration matters more than following a pre-ordained flow
Read full article
prioritize value delivery over keeping workers constantly busy
Read full article
In construction, a lot of emphasis is placed on predictability, getting the requirements
Read full article
To be successful with Scrum in the long term you need more than the basic framework.
Read full article
So begins the opening of the **High-Performance Teams Game**. My goal is to help you see
Read full article
At its core, Agile is a set of [Values](external:https://agilemanifesto.org/) and
Read full article
Back at the dawn of time Sprint Burndowns were considered a useful tool. Now they Anti-Patterns
Read full article
How many teams can a ScrumMaster coach effectively at one time
Read full article
In the long run overtime always leads to poor quality and morale
Read full article
User Stories are a collaborative journey of understanding, not a static requirement document
Read full article
Why Scrum recommends stable team membership
Read full article
Discover why Scrum fails when it's just mechanics without spirit. Learn many of the common mistaks most teams make
Read full article
Team members performed a play illustrating Story Splitting and INVEST
Read full article
Story Mapping is a simple tool to help you visualize your Product Backlog
Read full article
Technical debt should be tracked separately from user stories, not disguised as features for the Product Owner
Read full article
In the past week, Yahoo has said that its employees must work in a Yahoo office by June.
Read full article
Collaborating and using examples improves the quality and understanding of the Acceptance Criteria
Read full article
Without clear acceptance criteria, the team couldn't agree on size or what to commit to.
Read full article
I was shopping for a new pair of pants. My expected price was $75 for a decent pair of
Read full article
“Focus on the customer. Build amazing quality stuff. Release frequently. Always improving.
Read full article
Dan Mezick has written an intriguing book about creating an Agile Culture
Read full article
The longer we go without receiving feedback the more likely it is that there will be a problem
Read full article
Product Ownership is far more than requirements and User Stories
Read full article
Nearly 6 months ago I saw another Top 20 list of Agile people. I was troubled. As a result
Read full article
Large stories increase the risk that your team will deliver nothing at the end of the iteration.
Read full article
Effective Estimation is less about how big the item is and more about a common understanding of the item
Read full article
New Team members are disruptive, there can be learning and personal challenges. Good ScrumMasters coach both
Read full article
Effective Teams learn to schedule learning time into their Sprints
Read full article
Dealing with Technical Debt in Scrum, specificially Sprint Planning
Read full article
Technical debt slows team velocity as code becomes harder to change safely
Read full article
When all tasks of one kind flow through one team member, you will get a bottleneck
Read full article
Good ScrumMsters, Make impediments visible without blame.
Read full article
This question often comes up. Usually because a team has become bored with their
Read full article
Games make a memorable way to learn, build a book with your team and practice Scrum
Read full article
Interruptions are killing your team, what are you doing about it?
Read full article
There isn't a Scrum Canon. There are no best practices. Experiment and Learn
Read full article
There is just one problem, the whole concept of thought leaders is alien to Agile
Read full article
If there is a line up, cashiers just start opening lanes until the bottleneck is cleared.
Read full article
For the sake of simplicity, I’m ignoring anything beyond release planning (e.g. strategic,
Read full article
There is no required format for DailyScrum.
Read full article
A few elements of the
Read full article
This statement is a great start, but it doesn’t explain why or give you much guidance
Read full article
Metrics have best before dates. Eventually you will stop getting real value from them. Throw them away
Read full article
On any project it will take from 2-4 months for the team to integrate a new person
Read full article
The underlying point is that Agile/Scrum teams use relative estimation (e.g. is this
Read full article
How we learn and hint it's not called learning styles
Read full article
[A Personal Retrospective on the Agile 2009
Read full article
- I found only one bad session. - I saw a lot of old friends and made some new ones (Kari,
Read full article
Design reviews often fail when people due to a host of cognitive biases
Read full article
Even if you haven't been laid off, I would start preparing now. You should start building
Read full article
Authors need to respond to reviews and comments
Read full article
Strong language like 'Rotten Apple' implies you're already convinced
Read full article
- Does TDD really work? I've written about this before: [Advantages of
Read full article
Games that demonstrate process improvement, early delivery, small batches, and cross-functional benefits
Read full article
A few years ago [Bas Vodde](external:https://twitter.com/basvodde?lang=en) defined a simple test to
Read full article
A few weeks ago I ran my first Coding Dojo/Randori and
Read full article
We ran our first TDD Randori session at lunch
Read full article
I keep on stumbling across posts about Agile 2008 and thought it might be worth sharing.
Read full article
I already wrote about my top sessions for InfoQ so I will just link to them instead of
Read full article
At Agile 2007, I attended Jean Tabaka's (author of [Collaboration
Read full article
Effective coaching requires recognizing conflict levels, balancing skills/challenges
Read full article
Let's start by looking back to where this idea stems from. As best I can tell objections
Read full article
- Why do you need this boolean named retVal? Could it be eliminated the use of early
Read full article
As it stands today the [Catalog](external:https://scrumcommunity.pbwiki.com/Scrum+Smells) contains
Read full article
Recently I had a conversation with a long time friend that made me realize that in my
Read full article
Collective Code Ownership isn't chaos, but team-based responsibility with shared standards
Read full article
What Benefits does TDD provide? Is it worth the effort?
Read full article
Don't estimate task hours It doesn't work
Read full article
However in using a tool we miss the benefits of cards posted on a whiteboard/corkboard in
Read full article
Code Reviews mostly find problems that good tools could spot. Pairing changes that
Read full article
Meetings need simple ground rules and a clear agenda
Read full article
Working at a distance is hard. There is a reason all the Agile methodologies recommend
Read full article
**Basics:** The product backlog is a prioritized list of features of everything needed and
Read full article
At the core of any successful development project is a team. The team can either work
Read full article
Why Does Scrum work? Why do any of the Agile methodologies work? How does Scrum help teams
Read full article
[![Influence- Science and Practice book
Read full article
[![Influence- Science and Practice book
Read full articleExplore what Scrum is and how to make it work for you in our Scrum Certification training. Hands-on learning will guide you to improve teamwork, deliver quick feedback, and achieve better products and results.
Focuses on the role of the team and the ScrumMaster. Get the skills and practical experience necessary to improve teamwork, take the exam, and advance your career with a certification that is in high demand today. Often the best fit for anyone new to Scrum.
Learn on-the-job applications of key Scrum concepts, skills, principles, along with practical solutions that you can apply the next day for difficult, real-life situations.
Everything you need to earn your Scrum Alliance® ScrumMaster certification, including exam fee and membership, and so much more.
With focus on the challenges that real teams face, and tools to dig deeper. You don’t need more boring Scrum theory. You need something you can sink your teeth into to see immediate results.
This workshop is not just for software development or people with a computer science degree. We’ve helped many non-software teams with Scrum.
Use Scrum knowledge to standout at work, get paid more, and impress your customer, all without burning out.
Our active Scrum community forum is a safe place to ask questions. Long after you earn the Certified Scrum Master certification, you will have access to the forum, course materials, and additional valuable resources.