Story Mapping

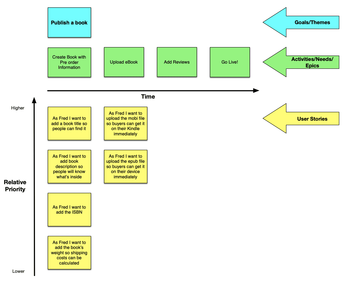
A Story Map is a way to help visualize the flow or story of a product. Across the top or horizontal axis of the map we place the major steps (often features) in the user’s workflow. Underneath each step or feature are the individual stories that would build out the portion of the product.

Story Maps were invented because their creator Jeff Patton was frustrated with “flat” Product Backlogs that lost track of the Product Vision. People use Story Maps as a stepping stone from Vision to User Stories, they’re also used to help sort out and recover from a messy Large Product Backlog.

Agile Pain Relief Blog Entries

story mapping example
story mapping example

Get Certified

Explore what Scrum is and how to make it work for you in our Scrum Certification training. Hands-on learning will guide you to improve teamwork, deliver quick feedback, and achieve better products and results.

About this course

Focuses on the role of the team and the ScrumMaster. Get the skills and practical experience necessary to improve teamwork, take the exam, and advance your career with a certification that is in high demand today. Often the best fit for anyone new to Scrum.

Learning and Benefits

Relatable Scenarios

Learn on-the-job applications of key Scrum concepts, skills, principles, along with practical solutions that you can apply the next day for difficult, real-life situations.

Respected Certification

Everything you need to earn your Scrum Alliance® ScrumMaster certification, including exam fee and membership, and so much more.

Practical Exercises

With focus on the challenges that real teams face, and tools to dig deeper. You don’t need more boring Scrum theory. You need something you can sink your teeth into to see immediate results.

Jargon-Free Learning

This workshop is not just for software development or people with a computer science degree. We’ve helped many non-software teams with Scrum.

Career Advancement

Use Scrum knowledge to standout at work, get paid more, and impress your customer, all without burning out.

Ongoing Support

Our active Scrum community forum is a safe place to ask questions. Long after you earn the Certified Scrum Master certification, you will have access to the forum, course materials, and additional valuable resources.